本项目主要是通过 SQLite 数据库和 ListView 组件实现的一个关于查看新闻信息的 app,关于相关的知识,如果有不了解的小伙伴可以先学习一下。 SQLiteDBHelper.java – 加载数据库信息 SQLiteLoginActivity.java – 登录 activity_sqlite_login.xml – 登录布局管理器 ListViewSampleAdapterActivity.java – 新闻首页 list_item_layout.xml –适配器中的布局管理器 listview.xml – 放置适配器中列表项的布局管理器 ContentDetailActivity.java – 内容详情页 activity_content_detail.xml – 内容详情页对应的布局管理器 到此,一个简单的新闻APP就完成了,其中也还存在一些不足的地方 ,如果路过的小伙伴有疑问,或者上面的代码不够清晰,欢迎到评论区留言或者私信我,一、前言:
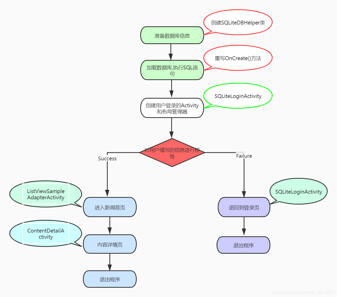
二、项目流程图:

三、项目效果图:
1、首页:
2、新闻信息页:
3、信息详情页:
四、代码展示:
package com.example.newsqlite; import android.content.Context; import android.database.sqlite.SQLiteDatabase; import android.database.sqlite.SQLiteOpenHelper; import android.util.Log; import androidx.annotation.Nullable; /** * A helper class to manage database creation and version management. * * 既然父类是一个帮助类,子类至少也是一个帮助类,而且更加强大 * * */ public class SQLiteDBHelper extends SQLiteOpenHelper { // 创建数据库 static final String CREATE_SQL[] = { "CREATE TABLE news (" + "_id INTEGER NOT NULL PRIMARY KEY AUTOINCREMENT," + "title varchar," + "content varchar," + "keyword varchar," + "category varchar," + "author INTEGER," + "publish_time varchar" + ")", "CREATE TABLE user (" + "_id INTEGER NOT NULL PRIMARY KEY AUTOINCREMENT," + "name varchar," + "password varchar," + "email varchar," + "phone varchar," + "address varcher" + ")", "INSERT INTO user VALUES (1,'admin',123,'admin@163.com',123,'洛阳')", "INSERT INTO user VALUES (2,'zhangsan',123,'zhangsan@163.com',123,'北京')", "INSERT INTO user VALUES (3,'lisi',123,'lisi@163.com',123,'上海')", "INSERT INTO user VALUES (4,'wangwu',123,'wangwu@163.com',123,'深圳')" }; // 调用父类的构造方法(便于之后进行初始化赋值) public SQLiteDBHelper(@Nullable Context context, @Nullable String name, int version) { super(context, name, null, version); } /** * Called when the database is created for the first time. This is where the * creation of tables and the initial population of the tables should happen. * * @param db The database. */ @Override public void onCreate(SQLiteDatabase db) { // 创建数据库 Log.i("sqlite_____", "create Database"); // 执行 SQL 语句 for (int i = 0; i < CREATE_SQL.length; i++) { db.execSQL(CREATE_SQL[i]); } // 完成数据库的创建 Log.i("sqlite_____", "Finished Database"); } @Override public void onUpgrade(SQLiteDatabase db, int oldVersion, int newVersion) { } } package com.example.newsqlite; import androidx.appcompat.app.AppCompatActivity; import android.content.Intent; import android.database.Cursor; import android.database.sqlite.SQLiteDatabase; import android.os.Bundle; import android.view.View; import android.widget.EditText; import android.widget.Toast; import com.example.newsqlite.R; import com.example.newsqlite.SQLiteDBHelper; import com.example.newsqlite.SQLiteListActivity; /** * 用户登录校验: * 1、登录成功则跳转到 SQLiteListActivity。 * 2、登录失败则重新登录。 * * */ public class SQLiteLoginActivity extends AppCompatActivity { SQLiteDBHelper dbHelper; EditText etUsername; EditText etPassword; @Override protected void onCreate(Bundle savedInstanceState) { super.onCreate(savedInstanceState); setContentView(R.layout.activity_sqlite_login); // 创建 SQLiteDBHelper 对象,利用构造方法进行初始化赋值 dbHelper = new SQLiteDBHelper(this,"sqlite.db",1); // 通过 id 找到 布局管理器中的 相关属性 etUsername = findViewById(R.id.etUsername); etPassword = findViewById(R.id.etPassword); } // 当用户点击提交按钮时,就会到这里(单击事件) public void onClick(View view) { // 获取用户的用户名和密码进行验证 String username = etUsername.getText().toString(); String password = etPassword.getText().toString(); /** * Create and/or open a database. * */ SQLiteDatabase db = dbHelper.getReadableDatabase(); /** * * 查询用户信息,放回值是一个游标(结果集,遍历结果集) * * */ Cursor cursor = db.query("user",new String[]{"name","password"}, "name=?",new String[]{username},null,null,null,"0,1"); // 游标移动进行校验 if(cursor.moveToNext()) { // 从数据库获取密码进行校验 String dbPassword = cursor.getString(cursor.getColumnIndex("password")); // 关闭游标 cursor.close(); if(password.equals(dbPassword)) { // 校验成功则跳转到 ListViewSampleAdapterActivity Intent intent = new Intent(this, ListViewSampleAdapterActivity.class); // 启动 startActivity(intent); return; } } // 跳转失败也要进行关闭 cursor.close(); // 跳转失败就提示用户相关的错误信息 Toast.makeText(this,"奥利给不足,输入信息有误!",Toast.LENGTH_LONG).show(); } @Override public void onDestroy() { super.onDestroy(); dbHelper.close(); } } <?xml version="1.0" encoding="utf-8"?> <RelativeLayout xmlns:android="https://schemas.android.com/apk/res/android" xmlns:tools="https://schemas.android.com/tools" android:layout_width="match_parent" android:layout_height="match_parent" tools:context=".SQLiteLoginActivity"> <LinearLayout android:background="@drawable/button_background" android:layout_width="match_parent" android:layout_height="wrap_content" > <TextView android:gravity="center_horizontal" android:layout_width="match_parent" android:layout_height="wrap_content" android:text="欢迎登录" android:textSize="32sp" android:padding="10dp" android:textColor="#fff" /> </LinearLayout> <LinearLayout android:orientation="vertical" android:layout_width="match_parent" android:layout_height="wrap_content" android:layout_marginTop="150dp"> <EditText android:id="@+id/etUsername" android:hint="用户名/邮箱/手机号" android:layout_width="match_parent" android:layout_height="wrap_content" android:background="@drawable/edit_background" android:padding="20dp" android:layout_marginLeft="20dp" android:layout_marginRight="20dp"/> <EditText android:id="@+id/etPassword" android:hint="密码" android:layout_width="match_parent" android:layout_height="wrap_content" android:inputType="textPassword" android:background="@drawable/edit_background" android:padding="20dp" android:layout_margin="20dp"/> <Button android:textSize="18sp" android:text="登录" android:textColor="#fff" android:layout_width="match_parent" android:layout_height="wrap_content" android:onClick="onClick" android:background="@drawable/button_background" android:padding="20dp" android:layout_margin="20dp"/> <RelativeLayout android:paddingTop="10dp" android:layout_width="match_parent" android:layout_height="wrap_content"> <TextView android:layout_width="wrap_content" android:layout_height="wrap_content" android:textColor="#000000" android:text="手机快速注册" android:textSize="20sp" android:layout_marginLeft="10dp"/> <TextView android:layout_width="wrap_content" android:layout_height="wrap_content" android:textColor="#000000" android:layout_alignParentTop="true" android:layout_alignParentRight="true" android:text="忘记密码" android:textSize="20sp" android:layout_marginRight="10dp"/> </RelativeLayout> </LinearLayout> </RelativeLayout> package com.example.newsqlite; import androidx.appcompat.app.AppCompatActivity; import android.content.Intent; import android.os.Bundle; import android.util.Log; import android.view.View; import android.widget.AdapterView; import android.widget.ListView; import android.widget.SimpleAdapter; import java.util.ArrayList; import java.util.HashMap; import java.util.List; import java.util.Map; public class ListViewSampleAdapterActivity extends AppCompatActivity { @Override protected void onCreate(Bundle savedInstanceState) { super.onCreate(savedInstanceState); setContentView(R.layout.listview); // 准备适配器中的数据 final List<Map<String,Object>> data = new ArrayList<>(); Map<String,Object> line1 = new HashMap<>(); line1.put("time","10月20日"); line1.put("description","我的项目用例图"); line1.put("langIcon",R.mipmap.u33); data.add(line1); Map<String,Object> line2 = new HashMap<>(); line2.put("time","10月15日"); line2.put("description","难忘清秋,心灵的旅行"); line2.put("langIcon",R.mipmap.u39); data.add(line2); Map<String,Object> line3 = new HashMap<>(); line3.put("time","10月2日"); line3.put("description","好吃的水煮肉,美好的记忆"); line3.put("langIcon",R.mipmap.u45); data.add(line3); ListView listView01 = findViewById(R.id.listView01); // 适配器,将信息放到自定义布局管理器上上 SimpleAdapter adapter = new SimpleAdapter( this, // 上下文 data, // 数据 R.layout.list_item_layout, // 适配器 new String[]{"time","description","langIcon"}, // 相应的属性 new int[]{R.id.time,R.id.description,R.id.langIcon} // 布局管理器对应的位置 ); // 放置适配器中的内容到 ListView 中 listView01.setAdapter(adapter); // 根据点击的信息跳转到相应的详情页 final HashMap<String,Integer> map = new HashMap<>(); map.put("10月20日",0); map.put("10月15日",1); map.put("10月2日",2); // 时间监听器,当用户点击某条新闻时就进行相应的跳转 listView01.setOnItemClickListener(new AdapterView.OnItemClickListener() { @Override public void onItemClick(AdapterView<?> parent, View view, int position, long id) { Map<String, Object> line = data.get(position); find(map.get(line.get("time").toString())); //页面跳转函数参数为模拟 } }); } // key 作为每条信息的标识进行跳转到指定的页面 public void find(int key) { Intent intent = new Intent(this,ContentDetailActivity.class); Bundle bundle = new Bundle(); bundle.putInt("key",key); intent.putExtras(bundle); startActivity(intent); } } <?xml version="1.0" encoding="utf-8"?> <LinearLayout xmlns:android="https://schemas.android.com/apk/res/android" android:orientation="vertical" android:layout_width="match_parent" android:layout_height="match_parent" android:paddingTop="20dp" android:paddingLeft="20dp" android:paddingRight="20dp" android:paddingBottom="20dp"> <ImageView android:id="@+id/langIcon" android:layout_width="match_parent" android:layout_height="wrap_content" android:layout_marginRight="10dp" android:adjustViewBounds="true" android:src="@mipmap/ocs" /> <RelativeLayout android:paddingTop="10dp" android:layout_width="match_parent" android:layout_height="wrap_content"> <TextView android:id="@+id/time" android:layout_width="wrap_content" android:layout_height="wrap_content" android:textColor="#000000" android:text="语言名字" android:textSize="24sp" /> <ImageView android:id="@+id/langIco" android:layout_width="40dp" android:layout_height="40dp" android:layout_alignParentTop="true" android:layout_alignParentRight="true" android:layout_marginTop="0dp" android:layout_marginRight="10dp" android:adjustViewBounds="true" android:src="@mipmap/u35" /> </RelativeLayout> <TextView android:id="@+id/description" android:textSize="24sp" android:text="语言介绍" android:layout_width="wrap_content" android:layout_height="wrap_content" android:textColor="#000000" /> </LinearLayout> <?xml version="1.0" encoding="utf-8"?> <LinearLayout xmlns:android="https://schemas.android.com/apk/res/android" xmlns:tools="https://schemas.android.com/tools" android:orientation="vertical" android:layout_width="match_parent" android:layout_height="match_parent" tools:context=".ListViewSampleAdapterActivity" android:background="#fff"> <TextView android:paddingTop="20dp" android:text="小潘同学的独家新闻" android:gravity="center" android:background="#F0B2AF" android:textSize="30dp" android:textColor="#000000" android:layout_width="match_parent" android:layout_height="wrap_content" /> <ListView android:id="@+id/listView01" android:layout_width="match_parent" android:layout_height="match_parent"/> </LinearLayout> package com.example.newsqlite; import androidx.appcompat.app.AppCompatActivity; import androidx.core.content.ContextCompat; import android.os.Bundle; import android.util.Log; import android.widget.ImageView; import android.widget.TextView; import org.w3c.dom.Text; import java.util.ArrayList; import java.util.HashMap; import java.util.List; import java.util.Map; // 内容详情 public class ContentDetailActivity extends AppCompatActivity { @Override protected void onCreate(Bundle savedInstanceState) { super.onCreate(savedInstanceState); setContentView(R.layout.activity_content_detail); // 获取上一个页面的信息 Bundle bundle = this.getIntent().getExtras(); Integer key = bundle.getInt("key"); // 根据 key 来加载新闻的详情信息 Map<String,Object> map = load(key); // 获取各个组件在布局管理器中位置,然后进行填充 ImageView langIcon = findViewById(R.id.langIcon); TextView type = findViewById(R.id.type); TextView mood = findViewById(R.id.mood); TextView caption = findViewById(R.id.caption); TextView viewById = findViewById(R.id.content); // 将对应的组件放到特定的位置 langIcon.setImageDrawable(ContextCompat.getDrawable(getApplicationContext(), (Integer) map.get("langIcons"))); type.setText((String) map.get("types")); mood.setText((String) map.get("moods")); caption.setText((String) map.get("captions")); viewById.setText((String) map.get("viewByIds")); } public Map<String,Object> load(int key) { List<Map<String,Object>> data = new ArrayList<>(); Map<String,Object> line1 = new HashMap<>(); line1.put("langIcons",R.mipmap.u33); line1.put("types","项目"); line1.put("moods","By 小潘同学"); line1.put("captions","项目用例图"); line1.put("viewByIds"," 又过深秋,枯瘦的空气里总是流淌着稍许萧瑟的味道。在这个静谧且肆意的季节里,我的思绪仿若这秋季光华里被吵醒的落叶,揉着惺忪的睡眼在风的纹络里茫然地漂浮着。n" + " 一首落叶的礼赞,一座城市的沦落。n" + " 在北方这座城市里,如果仔细观察,是可以看得见季节的转换的。匆忙的路人、街角的乞讨者、穿梭不停的车流、灯火辉煌的繁华夜景,它们即使占据了城市独有的风貌,我们也可以在抬头的瞬间,寻找到秋天的身影:一片秋高气爽的天空、一缕藏在城市温暖气流里的清冷空气、一街泛着枯容却又繁花似锦的落叶,这些都像是秋天带给我们的特色菜肴,被时光煮进了城市这口精美的大锅里。"); data.add(line1); Map<String,Object> line2 = new HashMap<>(); line2.put("langIcons",R.mipmap.u39); line2.put("types","风景"); line2.put("moods","By 小潘"); line2.put("captions","难忘清秋,心灵的旅行"); line2.put("viewByIds"," 又过深秋,枯瘦的空气里总是流淌着稍许萧瑟的味道。在这个静谧且肆意的季节里,我的思绪仿若这秋季光华里被吵醒的落叶,揉着惺忪的睡眼在风的纹络里茫然地漂浮着。n" + " 一首落叶的礼赞,一座城市的沦落。n" + " 在北方这座城市里,如果仔细观察,是可以看得见季节的转换的。匆忙的路人、街角的乞讨者、穿梭不停的车流、灯火辉煌的繁华夜景,它们即使占据了城市独有的风貌,我们也可以在抬头的瞬间,寻找到秋天的身影:一片秋高气爽的天空、一缕藏在城市温暖气流里的清冷空气、一街泛着枯容却又繁花似锦的落叶,这些都像是秋天带给我们的特色菜肴,被时光煮进了城市这口精美的大锅里。"); data.add(line2); Map<String,Object> line3 = new HashMap<>(); line3.put("langIcons",R.mipmap.u45); line3.put("types","美食"); line3.put("moods","By 小潘同学"); line3.put("captions","好吃的水煮肉,美好的记忆"); line3.put("viewByIds"," 又过深秋,枯瘦的空气里总是流淌着稍许萧瑟的味道。在这个静谧且肆意的季节里,我的思绪仿若这秋季光华里被吵醒的落叶,揉着惺忪的睡眼在风的纹络里茫然地漂浮着。n" + " 一首落叶的礼赞,一座城市的沦落。n" + " 在北方这座城市里,如果仔细观察,是可以看得见季节的转换的。匆忙的路人、街角的乞讨者、穿梭不停的车流、灯火辉煌的繁华夜景,它们即使占据了城市独有的风貌,我们也可以在抬头的瞬间,寻找到秋天的身影:一片秋高气爽的天空、一缕藏在城市温暖气流里的清冷空气、一街泛着枯容却又繁花似锦的落叶,这些都像是秋天带给我们的特色菜肴,被时光煮进了城市这口精美的大锅里。"); data.add(line3); // 将相应的信息进行传递 Map<String,Object> map = data.get(key); return map; } } <?xml version="1.0" encoding="utf-8"?> <ScrollView xmlns:android="https://schemas.android.com/apk/res/android" xmlns:tools="https://schemas.android.com/tools" android:layout_width="fill_parent" android:layout_height="fill_parent" tools:context=".ContentDetailActivity" android:scrollbars="none" android:background="#fff" > <LinearLayout android:orientation="vertical" android:layout_width="match_parent" android:layout_height="match_parent" > <ImageView android:id="@+id/langIcon" android:layout_width="match_parent" android:layout_height="wrap_content" android:adjustViewBounds="true" android:src="@mipmap/ocs" /> <RelativeLayout android:paddingTop="10dp" android:layout_width="match_parent" android:layout_height="wrap_content" android:paddingLeft="10dp" android:paddingRight="10dp"> <TextView android:id="@+id/type" android:layout_width="wrap_content" android:layout_height="wrap_content" android:textColor="#000000" android:text="风景" android:textSize="24sp" /> <TextView android:id="@+id/mood" android:layout_width="wrap_content" android:layout_height="wrap_content" android:layout_alignParentTop="true" android:layout_alignParentRight="true" android:textColor="#000000" android:text="By 小潘同学" android:textSize="24sp" /> </RelativeLayout> <TextView android:id="@+id/caption" android:paddingTop="20dp" android:text="难忘今秋" android:gravity="center" android:textSize="25dp" android:textStyle="bold" android:textColor="#000000" android:layout_width="match_parent" android:layout_height="wrap_content" /> <TextView android:id="@+id/content" android:padding="20dp" android:layout_width="wrap_content" android:layout_height="wrap_content" android:textColor="#504B50" android:singleLine = "false" android:textScaleX="1.2" android:lineSpacingExtra="5dp" android:text="又过深秋,枯瘦的空气里总是流淌着稍许萧瑟的味道。在这个静谧且肆意的季节里,我的思绪仿若这秋季光华里被吵醒的落叶,揉着惺忪的睡眼在风的纹络里茫然地漂浮着。 一首落叶的礼赞,一座城市的沦落。 在北方这座城市里,如果仔细观察,是可以看得见季节的转换的。匆忙的路人、街角的乞讨者、穿梭不停的车流、灯火辉煌的繁华夜景,它们即使占据了城市独有的风貌,我们也可以在抬头的瞬间,寻找到秋天的身影:一片秋高气爽的天空、一缕藏在城市温暖气流里的清冷空气、一街泛着枯容却又繁花似锦的落叶,这些都像是秋天带给我们的特色菜肴,被时光煮进了城市这口精美的大锅里。" android:textSize="18sp" /> </LinearLayout> </ScrollView> 五、后记:
创作不易,如果对您有帮助,可以点个赞,点个关注哦,感谢感谢!
本网页所有视频内容由 imoviebox边看边下-网页视频下载, iurlBox网页地址收藏管理器 下载并得到。
ImovieBox网页视频下载器 下载地址: ImovieBox网页视频下载器-最新版本下载
本文章由: imapbox邮箱云存储,邮箱网盘,ImageBox 图片批量下载器,网页图片批量下载专家,网页图片批量下载器,获取到文章图片,imoviebox网页视频批量下载器,下载视频内容,为您提供.
阅读和此文章类似的: 全球云计算
官方软件产品操作指南 (170)